

gaoshengkeji@163.com

AEC(Automotive Electronics Council)——汽車電子委員會,由美國三大汽車公司(Chrysler / Ford / GM)聯合發起,并于1994年創立,會員分布于全球車廠、汽車電子模組廠和元器件廠商。
AEC Q100是基于失效機理的集成電路應力測試鑒定,由AEC委員會制定,適用于車用 IC 芯片的綜合可靠性測試認證標準,是芯片產品應用于汽車領域的基本門檻。首版于1995年發行,并持續更新到2014年的 H 版本,也是目前沿用的標準。AEC Q100標準是芯片產品(依產品類型、封裝形貌及取樣數量的要求)執行并通過的必要測試項目。

適用產品:單顆IC,如MCU芯片、MPU芯片、存儲類芯片、計算類芯片、安全類芯片、LED類驅動芯片、電源芯片、運算放大器、比較器、感知用模擬芯片、通信類芯片等
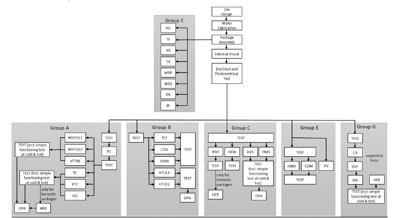
AEC-Q100規范 7大類別共41項的測試
群組A--加速環境應力測試(PC、THB、HAST、AC、UHST、TH、TC、PTC、HTSL)共6項測試
群組B--加速生命周期模擬測試(HTOL、ELFR、EDR)--共3項測試
群組C--封裝組裝完整性測試(WBS、WBP、SD、PD、SBS、LI)--共6項測試
群組D--芯片制造可靠性測試(EM、TDDB、HCI、NBTI、SM)--共5項測試
群組E--電性驗證測試(TEST、FG、HBM/MM、CDM、LU、ED、CHAR、EMC、SC、SER)--共11項測試
群組F--缺陷篩選測試(PAT、SBA)--共2項測試
群組G--腔體封裝完整性測試(MS、VFV、CA、GFL、DROP、LT、DS、IWV)--共8項測試
AEC-Q100驗證流程

測試項目

關鍵電子元器件性能及壽命檢測設備
Delta德爾塔儀器專業致力于關鍵電子元器件性能及壽命檢測設備的研發和制造,符合部分車載電子AEC-Q系列標準認證檢測設備要求。
系列產品應用于各種插頭電源線、電線組件、互連電線組件,器具輸入插座、器具輸出插座、器具插座,電容器(X電容器、Y電容器),隔離電阻器(跨線電阻),變壓器/開關電源用變壓器,光電耦合器, 電源開關、繼電器, 熔斷器、熱熔斷體、熔斷電阻器,電位器、定時器、溫控器、限溫器、熱保護器、電控制器,水位開關,旋轉開關,傳感器,印制線路板,壓敏電阻,電動機, 熱敏電阻器等進行機械強度測試,額定電壓測試,額定電流測試,分斷容量測試,負載特性測試,發熱(溫升)測試,正常操作測試,壽命可靠性測試,機械耐久性測試等試驗項目。
提供電子元器件的檢測提供整套測試儀器,可以為各類電子、電器制造廠商提供一下檢驗測試項目的專業儀器設備:集成電路測試:成品測試、老化篩選、失效分析等;破壞性物理分析:外部目檢、X射線檢查、粒子噪聲(PIND)試驗、密封性試驗、內部氣體成分分析、內部目檢、內引線鍵合強度、掃描電鏡、芯片剪切強度;可靠性壽命和老化篩選:老化篩選試驗、穩態壽命試驗、加速壽命試驗、可靠性強化試驗;環境試驗:正弦振動、隨機振動、機械沖擊、碰撞(或連續沖擊)、恒定加速度、跌落、出點動態監測、溫度-振動-濕熱三應力試驗、高低溫低氣壓、溫度循環、熱沖擊、耐濕、高壓蒸煮、鹽霧或循環鹽霧、霉菌、淋雨、氣體腐蝕、沙塵、熱真空、強加速穩態濕熱(HAST);物理性試驗:物理尺寸、耐溶劑性、引出端強度、可焊性、耐焊接熱、封蓋扭矩、鍍層厚度、阻燃性試驗。
Delta德爾塔儀器部分車載電子AEC-Q系列標準認證檢測設備展示
一、如需測試封裝組合完整性——引腳性完整性(引腳線彎曲試驗儀)
引線涂層附著力試驗儀/集成電路引線彎曲試驗儀滿足GJB 128A-1997 半導體分立器件試驗方法 、GJB 548A-1996 微電子器件試驗方法和程序、GJB 548B-2005 微電子器件試驗方法和程序、GJB 360A-1996 電子及電氣元件試驗方法標準要求設計制造;主要用于測定集成電路產品、IC芯片、電子元器件及設備物理性能試驗中引線涂覆層附著力檢測以及引腳在拉力、彎曲、扭轉三種作用力下的形變狀態。

性能指標:
1.拉力試驗:手動垂直加載砝碼;
2.拉力加載時間:0~999s內連續可調;
3.彎曲試驗:每次對一根引線彎曲;
4.彎曲角度:0~90°可調,精度:±2°;
5.動作周期:1s~10s/次(彎曲角度:30°、45°、90°時),精度:±3%;
6.彎曲次數:1~999次;精度:±1次;
7.扭轉:可連續扭轉180°;精度:±2°;
8.加載砝碼:0.5N、1N 、1.25N 、2.5N、5.0N、10N、20N、40N八個;精度:± 1%;(可據用戶要求定制,操作方法以常用砝碼說明);
9.動力源:步進電機;
10.控制器:PLC智能程序控制;
11.顯示和操作:7寸彩色觸摸屏(臺灣臺達原裝);
12.工位:1位;
13.外形尺寸:約580L*350W*680H(mm);
14.工作電源:220V±10%,50/60Hz±2Hz.。
二、如需測試腔體封裝完整性(包括機械沖擊、變頻振動、恒加速、包裝跌落等)
1、加速度沖擊試驗機
機械式沖擊試驗機/加速度沖擊試驗機能滿足國際GB/2423.5-2008電工電子產品環境試驗第二部分:試驗方法,試驗Ea和導則:沖擊的要求。用于檢測產品運輸或使用期間承受的沖擊破壞的能力,以此來評定產品結構的抗沖擊能力,并通過試驗數據,優化產品結構強度,提高產品質量。
符合標準:
符合GB/T2423.5-2008《電工電子產品環境試驗 第2部分 試驗方法 試驗Ea和導則 沖擊》、GJB360、GJB548、GJB1217、MIL-STD-202F、MIL-STD-810F、MIL-STD-883E等標準測試規范、GJB-150-18-86,IEC68-2-27、GB31241、GA374-2019等標準試驗要求;
最高采樣頻率可達500KHz ;
最大測試加速度50,000gn;
最小測試脈寬1ms;
多幀波形記錄與回放 ;
支持內、外部觸發 。

2、振動試驗臺
設備概述:適用于電子元器件、電池部件、電纜組件、機電產品、汽車零部件、儀器儀表、電子玩具、醫藥及食品包裝…等行業實驗室及生產線上對樣品進行低頻振動試驗。如品質鑒定試驗,可靠性鑒定試驗,耐久試驗,振動模態分析,材料特性試驗,疲勞試驗,振動防治改善等。模擬產品在制造、組裝、運輸及使用過程中所遭受的振動環境,以評定其結構的耐振性、可靠性和完好性。
主要技術參數:
調頻范圍(Hz):5~400;
掃頻范圍(Hz): 5~400;
最大加速度(m/s2):170(17g);
最大試驗負載(kg): 40;
最大空載位移(mmp-p): 0~5;
振動波形: 正弦波;
振動軸向:垂直+水平;
激振方式:電磁激振;
冷卻方式:風冷;
工作溫度要求(℃): 0~+40;
工作濕度要求(%RH):0-90,不結露;
電源要求:單相 AC 220V/50Hz ±10%;
系統消耗功率(KVA):2.2;
工作臺面材料:鎂鋁合金;
臺面螺釘尺寸(標準):M8(可定制);
臺面螺釘個數:8個(可定制);
臺體總重量(kg):150;
工作臺面尺寸W.D.H(mm): 450×450×43;
臺體尺寸W.D.H(mm): 1300×570×450。

3、跌落試驗機
跌落試驗機專用于測試產品包裝受到墜落之受損情況,及評估運輸搬運過程時耐沖擊強度。可對包裝件的面、角、棱作自由跌落試驗,配備數顯高度顯示儀及采用譯碼器進行高度跟蹤,從而能精確的給出產品跌落高度,與預設跌落高度誤差不超過2%或10mm。本跌落試驗機采用單柱結構,具有電動復位、電控跌落及電動升降裝置,使用方便;跌落高度精準,顯示直觀,跌落臂升降平穩,跌落角度誤差小。設計標準:ISO 2248,JIS Z0202-1994,GB/T4857.5-1992等標準要求。
單臂跌落試驗機可對包裝件的面、角、棱作自由跌落試驗,配備數顯高度顯示儀及采用譯碼器進行高度跟蹤,從而能精確地給出產品跌落高度,與預設跌落高度誤差不超過2%或10mm。本機采用單臂雙柱結構,具有電動復位、電控跌落及電動升降裝置,使用方便;獨有的液壓緩沖裝置大大的提高了機器使用壽命、平穩性及安全性。單臂設置,可方便地放置產品,跌落角度沖擊面與底板平面角度誤差小于等于50。

三、車載電子中電容器、電阻器、溫控器的壽命耐久性測試、開關壽命測試等。

電容器耐久性試驗臺

突跳式溫控器壽命性能測試臺

電阻器恒溫恒濕試驗箱

按鍵開關壽命試驗機
由于涉及的設備較多,小編就不一一列舉了,如需技術參數,請關注Delta德爾塔儀器。