

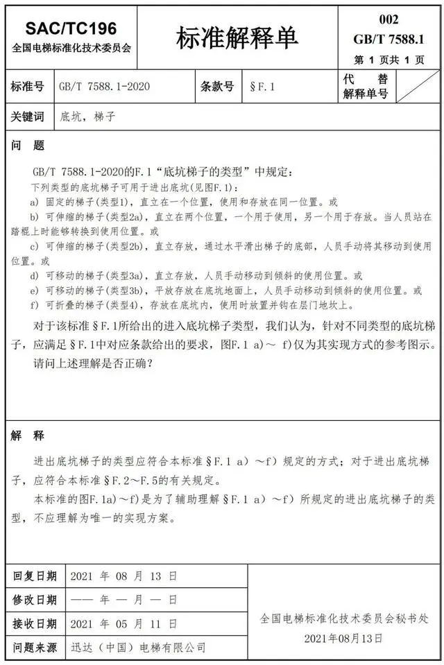
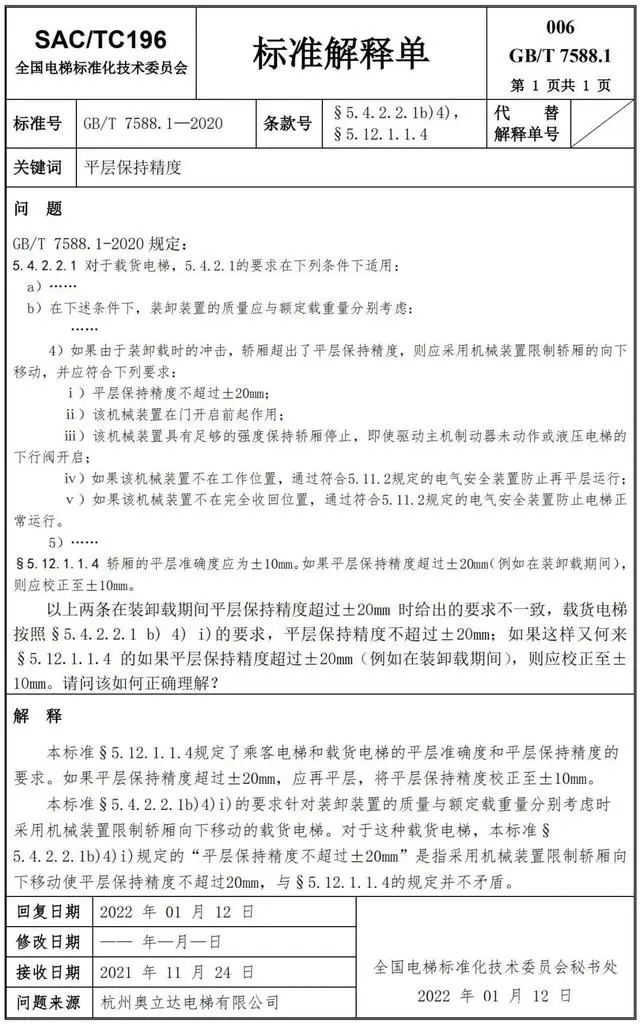
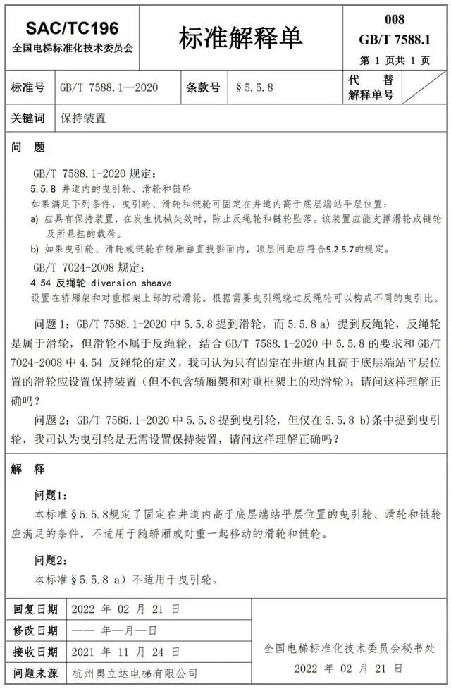
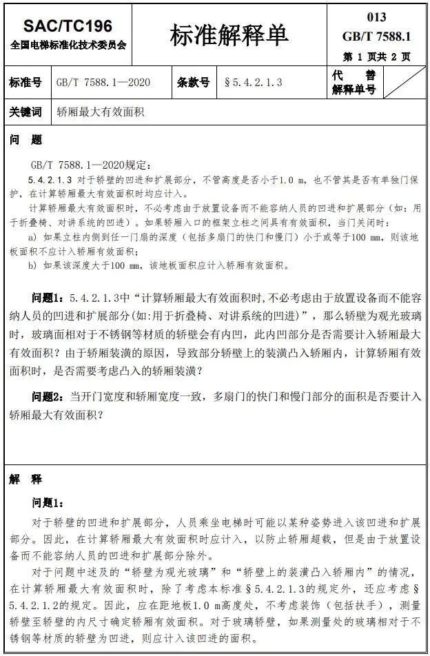
gaoshengkeji@163.com

Delta德爾塔儀器小編了解到,GB/T 7588.1—2020《電梯制造與安裝安全規范 第1部分:乘客電梯和載貨電梯》已經于2022年7月1日實施。截止到2022年3月21日,全國電梯標準化技術委員會相繼發布了GB/T 7588.1—2020《電梯制造與安裝安全規范 第1部分:乘客電梯和載貨電梯》第1-10號標準解釋單。



















Delta德爾塔儀器專業致力于研發、設計、制造各種電梯、自動扶梯、自動人行道的傳動部件(曳引機、傳動機構、導軌、滾輪導靴、開門機及自動扶梯梯級、自動人行道踏板、梯級鏈及踏板鏈、自動扶梯和自動人行道驅動主機、人行道滾輪、人行道扶手帶等),安全部件(層門鎖閉裝置、轎門鎖閉裝置、安全鉗、緩沖器、層門、鋼絲繩繩頭組合、安全光幕、門機、玻璃門和玻璃轎壁、限速切斷閥等),電氣裝置(控制屏、旋轉編碼器、按鍵、觸點開關、含有電子元件的安全電路及其它電氣部件等),電梯鋼絲繩,電梯電纜以及整機進行機械強度試驗、電氣性能試驗、疲勞試驗,力學試驗,轎廂平衡系數、電梯加減速度試驗,扶梯綜合承運質量檢測,環境老化試驗等測試項目。
Delta德爾塔儀器可以按照客戶的需求進行電梯限速器測試儀|電梯接觸器壽命試驗臺|電梯光電開關壽命測試臺|電梯門鎖機械電氣耐久試驗臺|電梯電纜曲撓試驗機|自動扶梯梯級踏板扭轉試驗機|梯級及踏板防滑性能測試臺|電梯層門變形測試儀|電梯玻璃門及層門沖擊試驗裝置|電梯門觸點開關可靠性試驗機|電梯光幕綜合性能測試系統|電梯門掛輪疲勞壽命試驗機|電梯按鍵壽命耐久試驗機|自動扶梯扶手帶疲勞壽命試驗機|自動扶梯滾輪疲勞壽命試驗機|電梯超載模擬載荷測試儀|電梯門沖擊力測試儀|電梯控制柜性能檢測儀|電梯緩沖器復位測試儀|便攜式電梯限速器校驗儀|臺式電梯限速器校驗系統|電梯限速器動態提拉力試驗系統|電梯平衡系數測試儀|電梯安全鉗緩沖器檢測儀|電梯防溜車檢驗測試儀|電梯運行質量綜合測試儀|電梯振動測試儀|便攜式電梯檢驗儀器專用工具箱|電梯防爆檢驗儀器工具箱|電梯鋼絲繩抗拉強度試驗機|電梯鋼絲繩彎曲疲勞試驗機|電梯校軌尺|電梯軌距及共面性激光測量儀|電梯鋼絲繩張緊力測試儀|電梯導軌刨刀|電梯導軌垂直度測量儀|電梯導軌安裝定位尺|EVA-625-FD電梯綜合乘運質量檢測儀|FM300電梯軌道交通門沖擊力測量系統|電梯導軌直線度扭曲度激光檢測儀|電梯導軌共面性激光檢測儀|電梯限速器電氣機械動作速度與提拉力校驗臺(二合一)|電梯加減速度測試儀|限速器校驗儀|電梯限速器提拉力試驗機|電梯加減速度測試儀|電梯限速器校驗儀等電梯、自動扶梯測試設備的定制和生產。
目前公司電梯安全部件及自動扶梯檢測設備已經成功運用到多家國內電梯知名品牌廠家、電梯維保公司、質檢機構、國家質量監督單位、特種設備檢測研究院所等等。如日立電梯、上海三菱電梯、通力電梯、國家特種設備檢測研究院、國家電梯質量檢測中心等等,深受客戶好評。
以下為電梯安全部件及自動扶梯檢測設備主要測試項目部分設備展示



梯級踏板/振動沖擊試驗機設備

電梯限速器提拉力測試儀

GNDT-E 電梯鋼絲繩探傷儀

電梯限速器測試儀

自動扶梯綜合性能測試儀
、
電梯制動距離測試儀

自動扶梯梯級滾輪疲勞耐久性試驗臺

電梯層門耐火試驗裝置

電梯按鍵開關壽命試驗機