

gaoshengkeji@163.com

近日,Delta德爾塔儀器小編從國家體標委獲知消息,根據國家標準化管理委員會國家標準制修訂工作計劃,由全國體育標準化技術委員會設施設備分技術委員會(SAT/TC 456/SC 1)歸口管理的國家標準《體育設施運動面層系統和運動性能 通用詞匯》,項目編號為:20141460-T-451,現已完成標準草案。按照《國家標準管理辦法》及相關規定,現將有關材料送至貴單位征求意見,請提出修改意見,并填寫至《國家標準征求意見表》。
為更好地采納意見,請貴單位于2018年2月13日前將《國家標準征求意見表》回復至我技術委員會秘書處。采用電子郵件回復意見時,請在信件主題欄注明“術語國家標準征求意見”。若無意見請復函或回復電子郵件說明(逾期沒有回復的單位視為無意見)。
通訊地址:北京市南三環中路15號院8號樓東樓2層
郵政編碼:100075
電話/傳真:010-67687894
E-mail: sactc456sc1@126.com(“1”為阿拉伯數字)
相關文件獲取地址:
https://pan.baidu.com/s/1i5mwfqP
文件包含:
1、《體育設施運動面層系統和運動性能 通用詞匯》
2、《體育設施運動面層系統和運動性能 通用詞匯》國家標準征求意見表
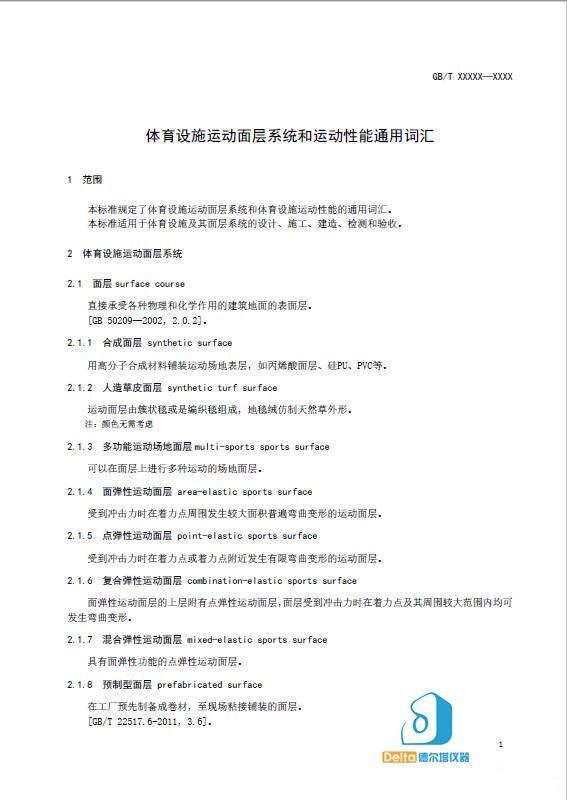
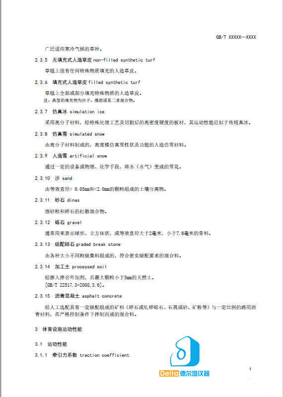
以下是部分內容:









